Flutter作为一款跨平台的框架,可以运行在Android、iOS等平台,Android为例讲解如何从Android应用启动流程中衔接到Flutter框架,如何启动Flutter引擎的启动流程。 熟悉Android的开发者,应该都了解APP启动过程,会执行Application和Activity的初始化,并调用它们的onCreate()方法。那么FlutterApplication和FlutterActivity的onCreate()方法是连接Native和Flutter的枢纽。

深入理解Flutter应用启动–runApp(Widget app)方法开始
runApp(MyApp)是flutter应用开始真正执行业务逻辑代码的起点,整个过程主要工作:


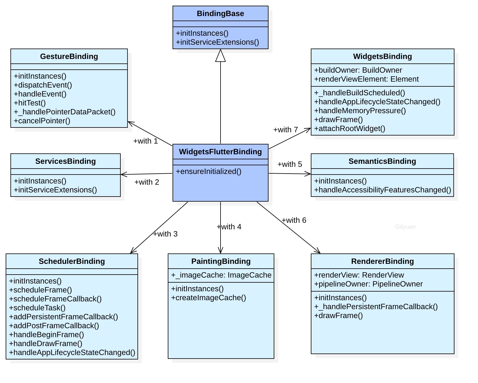
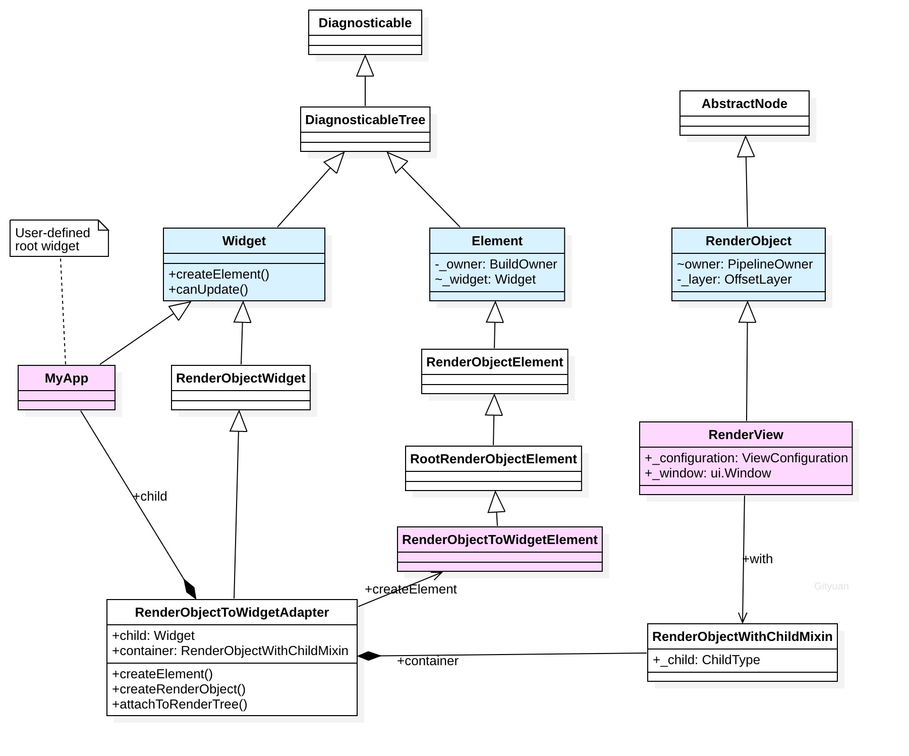
从WidgetsFlutterBinding是单例模式,从小节[2.4]得WidgetsBinding的renderViewElement记录着唯一的RenderObjectToWidgetElement对象,从小节[2.3.2]可知RendererBinding的renderView记录着唯一的RenderView对象;也就是说每个flutter应用创建的Root Widget跟Element、RenderObject一一对应,且单例唯一。
MyApp是用户定义的根Widget,为了建立三棵树的关系,RenderObjectToWidgetAdapter起到重要的桥接功能,该类的createElement方法创建RenderObjectToWidgetElement对象,createRenderObject()方法获取的是RenderView。